太阳集团tyc539
集团首页 | 中文 | English
 
 
 
 
 
 

太阳集团tyc539同等学力申请硕士学位注意事项

[发布日期]:2018-05-14  [浏览次数]:

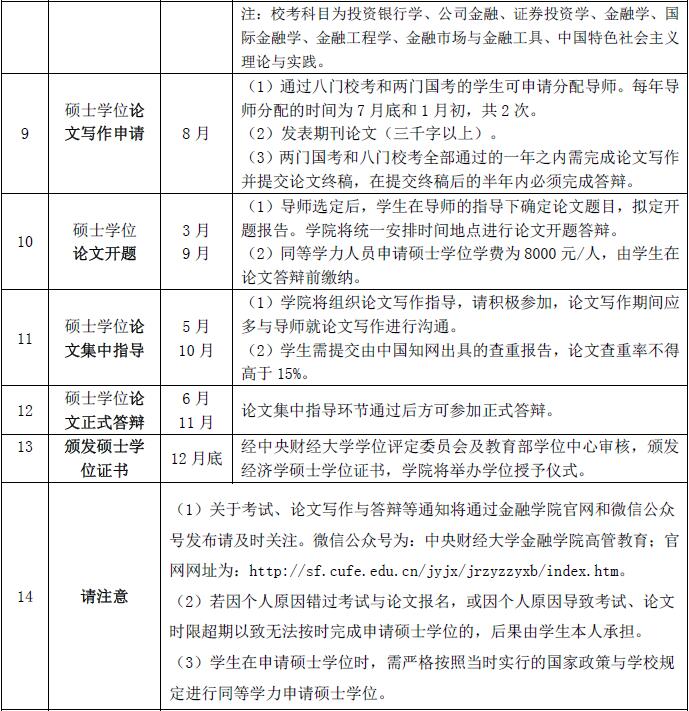
依据《关于授予具有研究生毕业同等学力人员硕士博士学位的规定》(学位〔1998〕54号)、《关于进一步加强在职人员攻读硕士专业学位和授予同等学力人员硕士、博士学位管理工作的意见》(学位〔2013〕36号),以及太阳集团tyc539其他相关规定,具有研究生毕业同等学力人员申请硕士学位时需悉知以下内容。



上一条:2019年同等学力人员申请硕士学位网上信息采集和(上海)现场确认工作的通知 下一条:关于进一步加强同等学力申请硕士学位管理工作的意见

关闭